辽宁省2022~2023学年度上学期高二10月联考试卷(232072D)历史试卷答案,我们目前收集并整理关于辽宁省2022~2023学年度上学期高二10月联考试卷(232072D)历史得系列试题及其答案,更多试题答案请关注微信公众号:趣找答案/直接访问www.qzda.com(趣找答案)

辽宁省2022~2023学年度上学期高二10月联考试卷(232072D)历史试卷答案
以下是该试卷的部分内容或者是答案亦或者啥也没有

16.示例:家书是中华文明的重要组成部分,承载着丰厚的历史文化信息。抗战家书是1931年至1945年抗战时期所写的、内容与抗战有关的私人书信。(2分)抗战家书内容真实可信,成为抗战历史的真实记录和反映,可以作为研究抗战史的第一手史料,拓展历史研究的范畴,成为正史的重要补充和证据。如红军指战员钟士灯致父母的家书可以用来了解当时第二次国共合作、一致抗日的形势;旅菲华侨王雨亭致儿子的家书可以用来说明抗日战争是一场真正的全民族抗战;戴安澜将军致妻子的家书可以用来了解中国远征军在缅甸同古保卫战的战况,充分说明中国抗战是世界反法西斯战争的重要组成部分;八路军左权将军致妻子的家书可作为日本实施毒气战的证据,说明日本对华犯下的累累罪行。(8分)抗战家书是带着情感的史料,反映了写信人的内心
辽宁省2022~2023学年度上学期高二10月联考试卷(232072D)历史第一部分


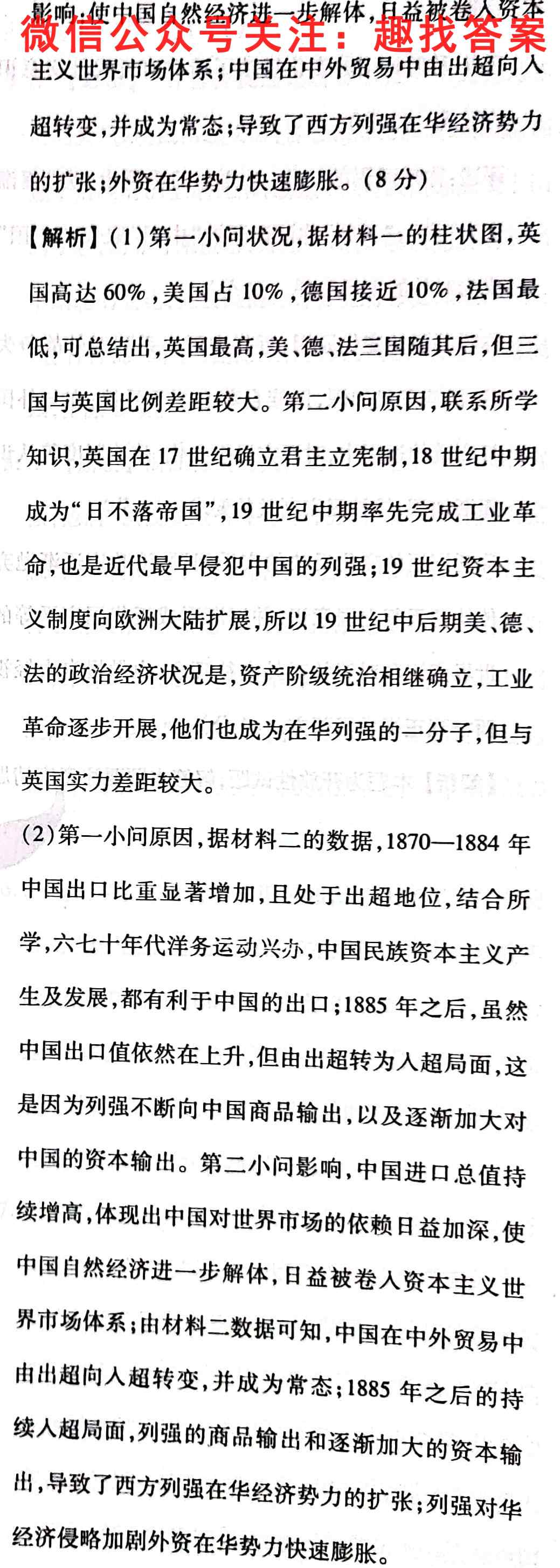
16.(1)状况:1872年,英、美、德、法四国在华洋行所占比例英国最高,美、德、法三国随其后,但三国与英国比例差距较大。(3分) 原因:英国在17世纪确立君主立宪制,18世纪中期成为“日不落帝国”,19世纪中期率先完成工业革命,也是近代最早侵犯中国的列强,反映在在华洋行所占比例上,英国最高;到19世纪中后期,美、德、法资产阶级统治相继确立,工业革命逐步开展,他们也成为在华列强的一分子,但与英国实力差距较大,反映在在华洋行所占比例上,三国所占比例相对较小。(6分) (2)原因:中国民族资本主义的产生与发展;洋务运动民用企业的兴办;西方列强随着工业的发展不断扩大对中国的商品输出和市场需求;列强开始加大对中国的资本输出。(8分) 影响:使中国自然经济进一步解体,日益被卷人资本主义世界市场体系;中国在中外贸易中由出超向人超转变,并成为常态;导致了西方列强在华经济势力的扩张;外资在华势力快速膨胀。(8分) 【解析】(1)第一小问状况,据材料一的柱状图,英国高达60%,美国占10%,德国接近10%,法国最低,可总结出,英国最高,美、德、法三国随其后,但三国与英国比例差距较大。第二小问原因,联系所学.知识,英国在17世纪确立君主立宪制,18世纪中期成为“日不落帝国”,19世纪中期率先完成工业革命,也是近代最早侵犯中国的列强;19世纪资本主义制度向欧洲大陆扩展,所以19世纪中后期美、德、法的政治经济状况是,资产阶级统治相继确立,工业革命逐步开展,他们也成为在华列强的一分子,但与英国实力差距较大。 (2)第一小问原因,据材料二的数据,1870—1884年中国出口比重显著增加,且处于出超地位,结合所学,六七十年代洋务运动兴办,中国民族资本主义产生及发展,都有利于中国的出口;1885年之后,虽然中国出口值依然在上升,但由出超转为入超局面,这是因为列强不断向中国商品输出,以及逐渐加大对中国的资本输出。第二小问影响,中国进口总值持续增高,体现出中国对世界市场的依赖日益加深,使中国自然经济进一步解体,日益被卷入资本主义世界市场体系;由材料二数据可知,中国在中外贸易中由出超向人超转变,并成为常态;1885年之后的持续人超局面,列强的商品输出和逐渐加大的资本输出,导致了西方列强在华经济势力的扩张;列强对华经济侵略加剧外资在华势力快速膨胀。
辽宁省2022~2023学年度上学期高二10月联考试卷(232072D)历史第二部分(待更新)

“客家”一词最早出现在康熙二十六年(1687)的《永安县次志》,从文献中能够看出当地人已经有了对于惠、嘉地区外来者“客”的观念。嘉庆二十年(1815),广东人徐旭曾作《丰湖杂记》,“客家”开始作为自称出现于客籍文化精英的个人著述中。1929年南洋“客属总会”正式成立,获得客属社群的热烈响应,客家日益成为南洋人普遍使用的“自称”。“客家”这一名称从“他称”到“自称”的演化说明A.客家文化认同观念意识的发展和成熟B.移民群体中产生了一种新的社会关系C.广东南洋等地土客之间矛盾日益高涨D.文化融合是一个相当曲折复杂的过程
未经允许不得转载:答案星辰 » 辽宁省2022~2023学年度上学期高二10月联考试卷(232072D)历史
