2023年普通高等学校招生统一考试新S3·最新模拟卷(九)历史试卷试卷答案,我们目前收集并整理关于2023年普通高等学校招生统一考试新S3·最新模拟卷(九)历史试卷得系列试题及其答案,更多试题答案请关注微信公众号:趣找答案/直接访问www.qzda.com(趣找答案)

2023年普通高等学校招生统一考试新S3·最新模拟卷(九)历史试卷试卷答案
以下是该试卷的部分内容或者是答案亦或者啥也没有,更多试题答案请关注微信公众号:趣找答案/直接访问www.qzda.com(趣找答案)

12.1945年,中共“七大”提出建立联合政府,主张在民主的政治纲领下团结一切愿意参加的阶级和政党,允许私有经济的发展,实行“耕者有其田”。这些主张A.目的是把党的工作重心转向城市B.有利于抗日民族统一战线的形成C.与新民主主义革命理论相一致D.意在建立社会主义性质的国家

24.1908年4月,上海公共租界英商电车公司颁布了乘车守则若干条,其中规定不准在车辆行驶时上下车、不准头和手伸出车外、不准在车厢内吸烟、不得在车上讲污言秽语、不得在车中吐痰、不得醉酒乘车、不得穿着污秽衣衫上车、传染病患者不得乘车、不得带狗等动物上车等等。该守则CA.促进了自由平等思想的传播B.提高了中华民国的整体素质C.有利于市民公共意识的养成D.促进了交通运输业的近代化


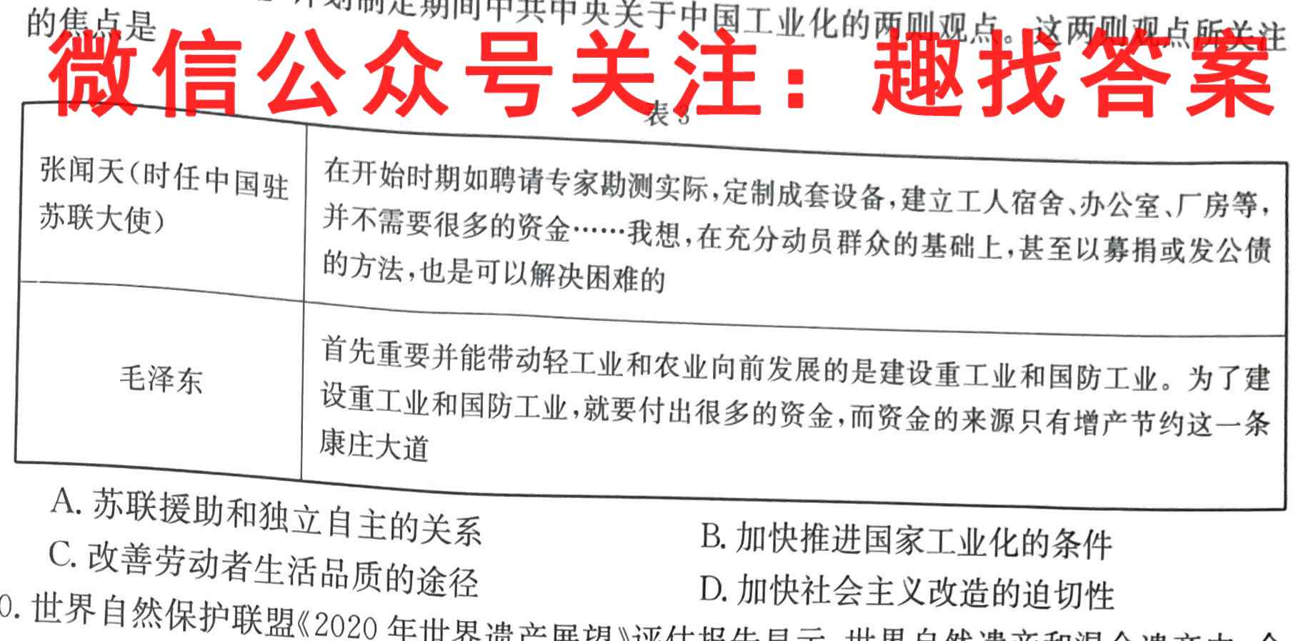
9.表3所示为“一五”计划制定期间中共中央关于中国工业化的两则观点。这两则观点所关注的焦点是表3A.苏联援助和独立自主的关系B.加快推进国家工业化的条件C.改善劳动者生活品质的途径D.加快社会主义改造的迫切性
未经允许不得转载:答案星辰 » 2023年普通高等学校招生统一考试新S3·最新模拟卷(九)历史试卷
