2023届全国新教材高三1月百万联考(908C)历史试卷试卷答案,我们目前收集并整理关于2023届全国新教材高三1月百万联考(908C)历史试卷得系列试题及其答案,更多试题答案请关注微信公众号:趣找答案/直接访问www.qzda.com(趣找答案)

2023届全国新教材高三1月百万联考(908C)历史试卷试卷答案
以下是该试卷的部分内容或者是答案亦或者啥也没有,更多试题答案请关注微信公众号:趣找答案/直接访问www.qzda.com(趣找答案)

7.王安石变法中设置的市易务,不仅严格立法以抑兼并,而且参与到市场的直接经营当中,增加商税,如市例钱,以及坊场、河渡之关税,进一步扩大征榷范围等。据此可知,王安石的这一变法举措A.缓和了统治集团内部矛盾B.达到了富国强兵的目的C.加大了政府对工商业干预D.确保了政府的财政收入

5.河姆渡人种植水稻、住干栏式房屋,而半城居民种植栗,住半地穴式形房屋,造成这种区别的主要原因是()A.生活*惯不同B.地理气候环境不网C.生产生活能力不网D.历史传统不同


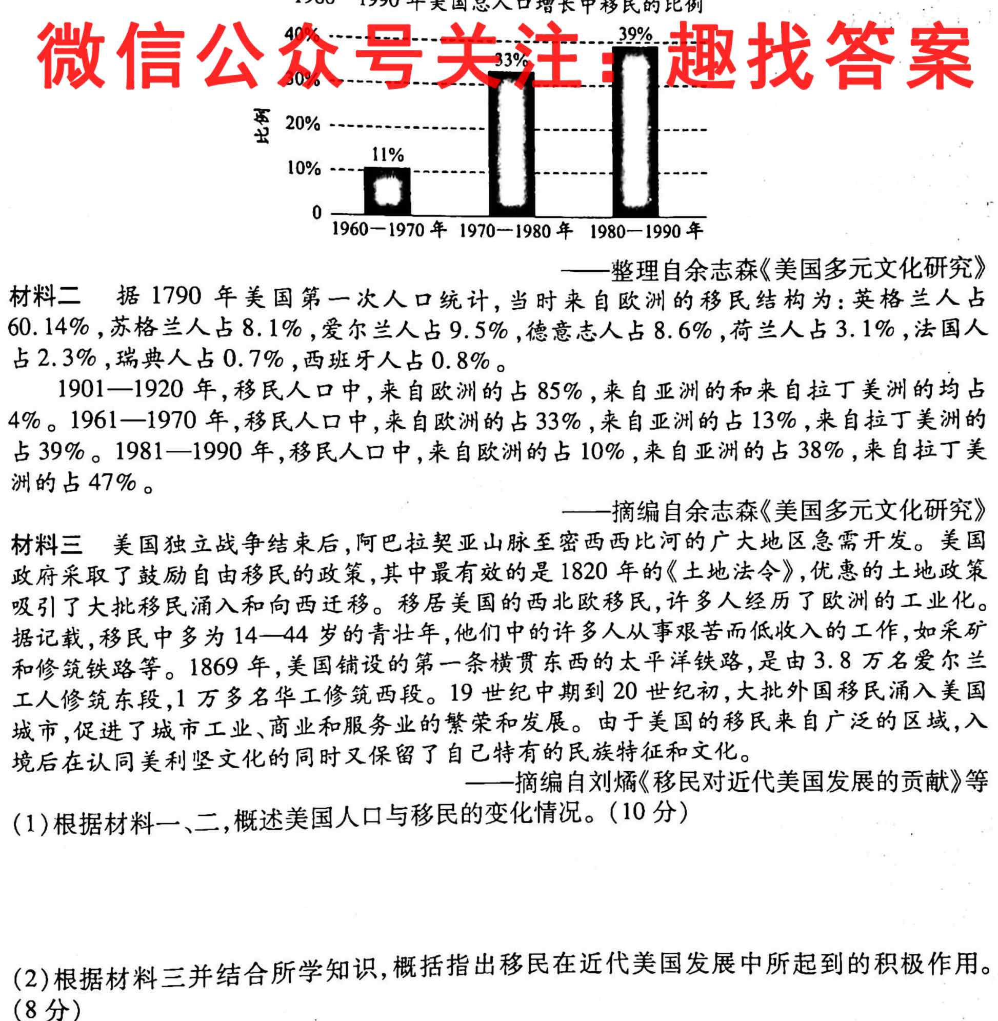
40%.———-.39%..–33%%30%———–20%——-11%10%011960一1970年1970^-一1980年11980一1990年——整理自余志森《美国多元文化研究》材料二据1790年美国第一次人口统计,当时来自欧洲的移民结构为:英格兰人占60.14%,苏格兰人占8.1%,爱尔兰人占9.5%,德意志人占8.6%,荷兰人占3.1%,法国人占2.3%,瑞典人占0.7%,西班牙人占0.8%。1901—1920年,移民人口中,来自欧洲的占85%,来自亚洲的和来自拉丁美洲的均占4%。1961—1970年,移民人口中,来自欧洲的占33%,来自亚洲的占13%,来自拉丁美洲的占39%。1981—1990年,移民人口中,来自欧洲的占10%,来自亚洲的占38%,来自拉丁美洲的占47%。——摘编自余志森《美国多元文化研究)材料三美国独立战争结束后,阿巴拉契亚山脉至密西西比河的广大地区急需开发。美国政府采取了鼓励自由移民的政策,其中最有效的是1820年的《土地法令》,优惠的土地政策吸引了大批移民涌入和向西迁移。移居美国的西北欧移民,许多人经历了欧洲的工业化。据记载,移民中多为14—44岁的青壮年,他们中的许多人从事艰苦而低收入的工作,如采矿和修筑铁路等。1869年,美国铺设的第一条横贯东西的太平洋铁路,是由3.8万名爱尔兰工人修筑东段1万多名华工修筑西段。19世纪中期到20世纪初,大批外国移民涌入美国城市促进了城市工业、商业和服务业的繁荣和发展。由于美国的移民来自广泛的区域,入境后在认同美利坚文化的同时又保留了自己特有的民族特征和文化。——摘编自刘熵《移民对近代美国发展的贡献》等(1)根据材料一、二,概述美国人口与移民的变化情况。(10分)(2)根据材料三并结合所学知识,概括指出移民在近代美国发展中所起到的积极作用。(8分)
未经允许不得转载:答案星辰 » 2023届全国新教材高三1月百万联考(908C)历史试卷
