衡中同卷调研卷2023届新高考/新教材(二)2历史试卷试卷答案,我们目前收集并整理关于衡中同卷调研卷2023届新高考/新教材(二)2历史试卷得系列试题及其答案,更多试题答案请关注微信公众号:趣找答案/直接访问www.qzda.com(趣找答案)

衡中同卷调研卷2023届新高考/新教材(二)2历史试卷试卷答案
以下是该试卷的部分内容或者是答案亦或者啥也没有,更多试题答案请关注微信公众号:趣找答案/直接访问www.qzda.com(趣找答案)


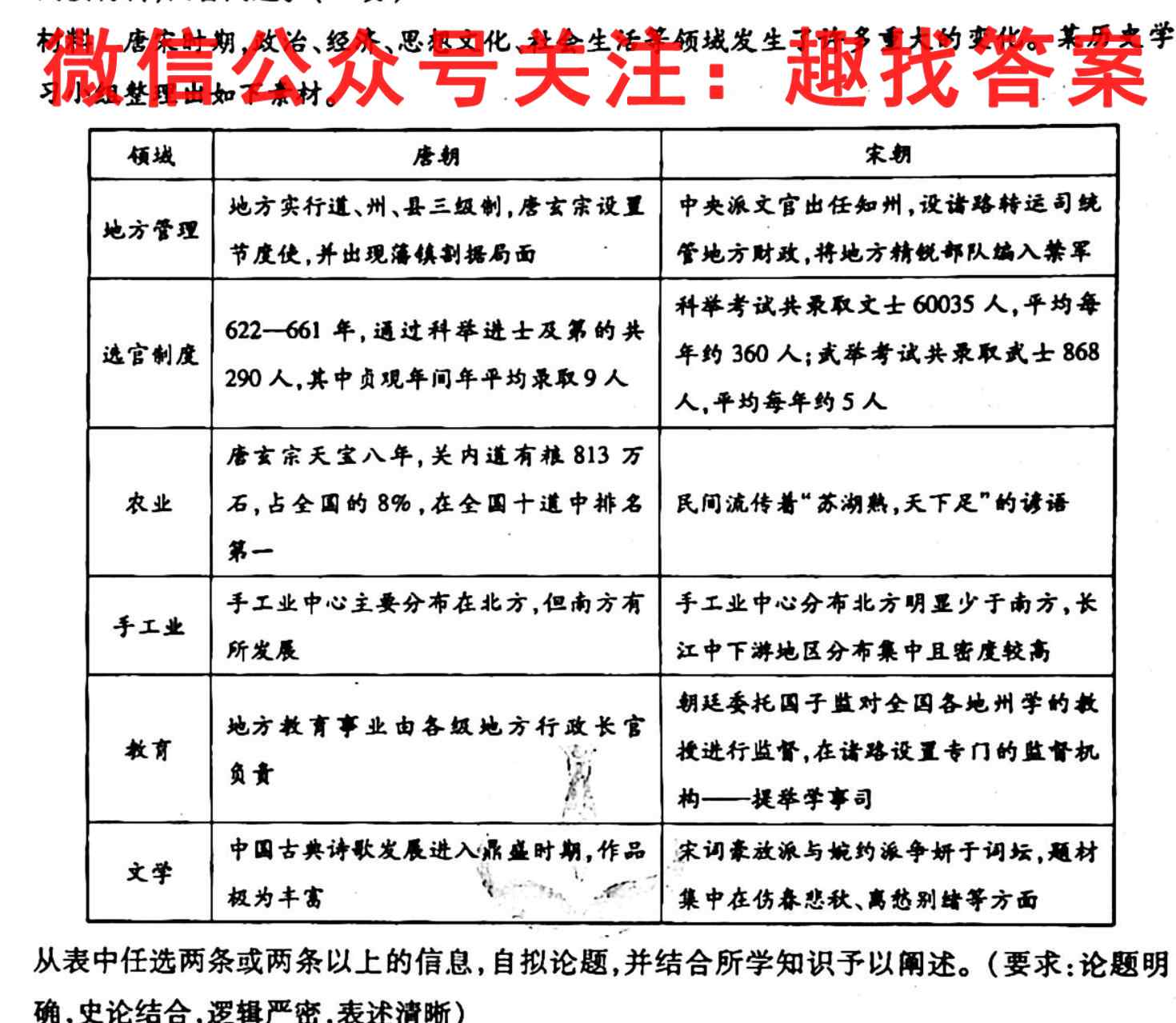
(3)根据材料三并结合所学知识,简析重庆制造业智能化的意义。(6分)材料唐宋时期,政治、经济、思想文化、社会生活等领域发生了许多重大的变化。某历史学*小组整理出如下素材。从表中任选两条或两条以上的信息,自拟论题,并结合所学知识予以阐述。(要求:论题明确,史论结合,逻辑严密,表述清晰)

8.近代《乌青镇志》中记载:“吾镇向无经行,各乡所产细丝(一名运丝),均由苏州府震泽经行向本镇丝行抄取,发车户成经,转售上海洋庄为出口货,名辑里丝。”这说明苏州府震泽A.乡村城镇化程度的提高B.农业生产经营方式多样C.长途贩运贸易日渐发达D.区域商业贸易比较兴盛


19.中国的杂交水稻制种技术不断取得突破。2021年10月,“中国超级杂交水稻”百亩试验田平均亩产1326.77公斤,创造世界新记录。美国也利用杂交技术培育出玉米新品种。杂交育种新技术的发明A.有利于保障世界粮食安全B.成为大国博弈的新形式C.消除了人类食物短缺现象D.打破了生物进化的规律
未经允许不得转载:答案星辰 » 衡中同卷调研卷2023届新高考/新教材(二)2历史试卷
