2023学年普通高等学校统一模拟招生考试新未来4月高三联考历史试卷试卷答案,我们目前收集并整理关于2023学年普通高等学校统一模拟招生考试新未来4月高三联考历史试卷得系列试题及其答案,更多试题答案请关注微信公众号:趣找答案/直接访问www.qzda.com(趣找答案)

2023学年普通高等学校统一模拟招生考试新未来4月高三联考历史试卷试卷答案
以下是该试卷的部分内容或者是答案亦或者啥也没有,更多试题答案请关注微信公众号:趣找答案/直接访问www.qzda.com(趣找答案)

30.上海《申报》在同一天对此前某一事件进行了跟踪报道。下表是相关报道的文章标题、日期和所在版面情况。由此判断,这一事件标志着A.中华民族局部抗战的开始B.国共十年内战局面基本结束C.日军大举进攻上海的开始D.抗日民族统一战线正式形成

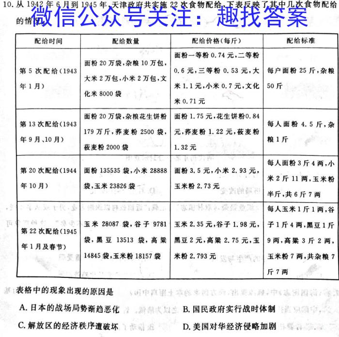
10.从1942年6月到1945年,天津政府共实施22次食物配给,下表反映了其中几次食物配给的情况。基(表格中的现象出现的原因是A.日本的战场局势渐趋恶化B.国民政府实行战时体制C.解放区的经济秩序遭破坏D.美国对华经济侵略加剧

6.古代埃及人制定了世界上第一部太阳历,将一年分为三季,每季四个月,年末另加五天为节日。古代埃及制定该历法的主要目的在于A.揭示尼罗河定期泛滥的规律B.彰显法老对于科技文化的重视C.指导农业以合理地安排农事D.探索自然奥秘以神化专制统治
未经允许不得转载:答案星辰 » 2023学年普通高等学校统一模拟招生考试新未来4月高三联考历史试卷

