标签:2023年“安徽省示范高中皖北地区”第25届高三联考

名校试题

2023年“安徽省示范高中皖北地区”第25届高三联考(3月)英语试题

4

yun 发布于 2023-04-01-02:32:29

2023年“安徽省示范高中皖北地区”第25届高三联考(3月)英语试题试卷答案,我们目前收集并整理关于2023年“安徽省示范高中皖北地区”第25届高三联考(3月)英语试题得系列试题及其答案,更多试题答案请关注微信公众号:趣找答案/直接访问www.qzda.com(趣找答案) 202...

赞 (0)

名校试题

2023年“安徽省示范高中皖北地区”第25届高三联考(3月)历史试卷

5

yun 发布于 2023-04-01-00:05:25

2023年“安徽省示范高中皖北地区”第25届高三联考(3月)历史试卷试卷答案,我们目前收集并整理关于2023年“安徽省示范高中皖北地区”第25届高三联考(3月)历史试卷得系列试题及其答案,更多试题答案请关注微信公众号:趣找答案/直接访问www.qzda.com(趣找答案) 202...

赞 (0)

名校试题

2023年“安徽省示范高中皖北地区”第25届高三联考(3月)化学

4

yun 发布于 2023-03-31-19:28:38

2023年“安徽省示范高中皖北地区”第25届高三联考(3月)化学试卷答案,我们目前收集并整理关于2023年“安徽省示范高中皖北地区”第25届高三联考(3月)化学得系列试题及其答案,更多试题答案请关注微信公众号:趣找答案/直接访问www.qzda.com(趣找答案) 2023年“安...

赞 (0)

名校试题

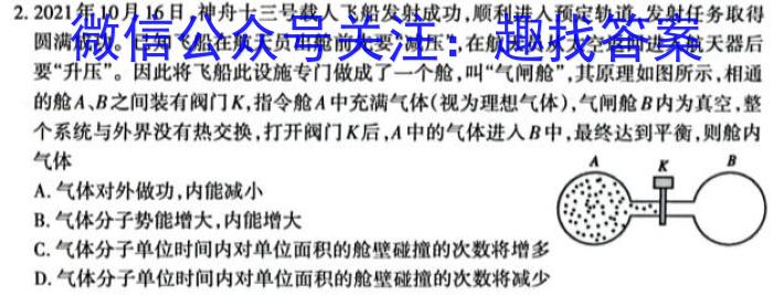
2023年“安徽省示范高中皖北地区”第25届高三联考(3月)物理.

4

yun 发布于 2023-03-31-18:49:21

2023年“安徽省示范高中皖北地区”第25届高三联考(3月)物理.试卷答案,我们目前收集并整理关于2023年“安徽省示范高中皖北地区”第25届高三联考(3月)物理.得系列试题及其答案,更多试题答案请关注微信公众号:趣找答案/直接访问www.qzda.com(趣找答案) 2023年...

赞 (0)

名校试题

2023年“安徽省示范高中皖北地区”第25届高三联考(3月)语文

4

yun 发布于 2023-03-31-17:07:05

2023年“安徽省示范高中皖北地区”第25届高三联考(3月)语文试卷答案,我们目前收集并整理关于2023年“安徽省示范高中皖北地区”第25届高三联考(3月)语文得系列试题及其答案,更多试题答案请关注微信公众号:趣找答案/直接访问www.qzda.com(趣找答案) 2023年“安...

赞 (0)